
our approach aimed at maximizing productivity & efficiency.
Iso 50002 Energy Audits Guidance
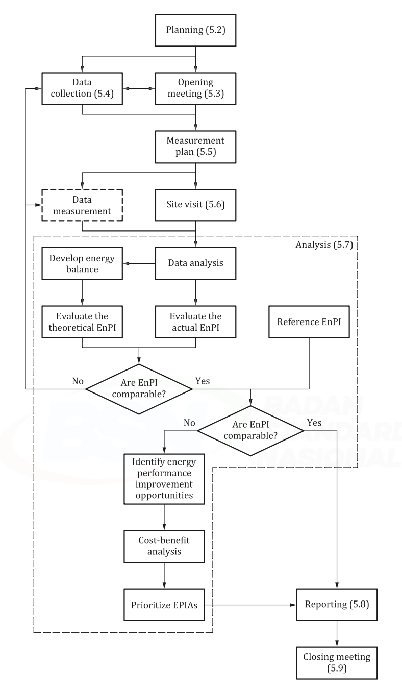
systematic analysis of energy use, energy balance and energy consumption within a defined energy audit scope and time frame, in order to identify, quantify and report on the opportunities for improved energy performance (ISO 50002 – 2025)
Konservasi Energy Indonesia memiliki tim ahli yang sudah berkecimpung di bidang Audit Energi sejak tahun 2010
Pembangkit Energi
Food and Beverages
Petrokimia
Oleochemical
Pharmaceutical
service related FAQ’s
TQM is a management approach focused on continuous improvement, customer satisfaction, and employee involvement in quality control processes.
IoT connects devices and equipment in factories to collect and exchange data, enabling real-time monitoring, remote control, and predictive maintenance.
Predictive maintenance uses data analysis and machine learning to predict when equipment failure is likely to occur, allowing for maintenance to be performed before issues arise.
Key components include sourcing, production, inventory management, distribution, and customer service.
Industry 4.0 can improve operations by enabling real-time monitoring, predictive maintenance, process optimization, and enhanced decision-making.
